青島環控設備有限公司的POLLUTION PF-300便攜式甲烷、總烴和非甲烷總烴測試儀有幸參與到北京地方標準《DB 11/T 1367—2016固定污染源廢氣 甲烷/總烴/非甲烷總烴的測定 便攜式氫火焰離子化檢測器法》的現場測試與方法驗證過程,為標準的嚴謹、規范與合理提供了有力的數據支撐。PF-300符合標準所有要求,在全國已有廣泛的用戶群體。
1 范圍
本標準規定了測定固定污染源廢氣中甲烷、總烴和非甲烷總烴的便攜式氫火焰離子化檢測器法。本標準適用于固定污染源有組織排放和無組織排放廢氣中甲烷、總烴和非甲烷總烴的現場測定。本標準中甲烷、總烴和非甲烷總烴的方法檢出限為0.1mg/m3,測定下限為0.4mg/m3。
2 規范性引用文件
下列文件對于本文件的應用是必不可少的。凡是注日期的引用文件,僅所注日期的版本適用于本文件。凡是不注日期的引用文件,其最新版本(包括所有的修改單)適用于本文件。
GB/T 16157 固定污染源排氣中顆粒物測定與氣態污染物采樣方法HJ/T 55 大氣污染物無組織排放監測技術導則
HJ 732 固定污染源廢氣揮發性有機物的采樣氣袋法DB11/ 1195 固定污染源監測點位設置技術規范
3 術語和定義
下列術語和定義適用于本文件。
3.1 3.1
總烴 hydrocarbon
對便攜式氫火焰離子化檢測器有響應的的氣態碳氫化合物及其衍生物的總和,以碳計。
3.2 3.2
非甲烷總烴 non-methane hydrocarbon
總烴中除甲烷以外的其他物質的總和,以碳計。
3.3 3.3
校準量程 span calibration
儀器的校準上限,為校準用標準氣體濃度值(若多點校準為校準用最高標準氣體濃度值)。
3.4 3.4系統偏差 system deviation
標準氣體直接導入儀器主機進氣口(直接測定模式)得到的測定結果與標準氣體由采樣管端導入儀器(系統測定模式)得到的測定結果的偏差與標準氣體實際濃度的百分比。
4 方法原理
廢氣樣品分別進入總烴檢測單元和甲烷催化轉換單元(甲烷催化轉換單元能夠將除甲烷以外的其他有機化合物全部轉化為二氧化碳和水),經氫火焰離子化檢測器(以下簡稱FID)分別測定總烴及甲烷的含量(以碳計),兩者之差即為非甲烷總烴的含量(以碳計)。
5 干擾和消除
5.1 廢氣中的顆粒物可通過采樣管濾塵裝置消除或減少。
5.2 以除烴空氣測定氧的空白值,在測量時通過自動扣除氧峰干擾。
6 標氣和材料
6.1 零氣
除烴空氣:總烴含量≤0.2mg/m3(以碳計)。
6.2 標準氣體
校準儀器可選用甲烷標準氣或丙烷標準氣,規格如下:
——甲烷標準氣:有證環境標準氣體,不確定度不大于 2%,濃度按需要而定,平衡氣為合成空氣
(氧氣 21%+氮氣 79%);
——丙烷標準氣:有證環境標準氣體,不確定度不大于 2%,濃度按需要而定,平衡氣為合成空氣
(氧氣 21%+氮氣 79%)。
6.3 燃燒氣氫氣:純度≥99.999%。
6.4 氣袋用于氣袋法校準儀器和廢氣采集。氣袋材質為符合HJ732要求的聚四氟乙烯材質,容積不小于10L。
7 儀器和設備
7.1 樣品加熱箱
在測試過程中,能夠將10L氣袋樣品置于其中并加熱至不低于120℃的容器,溫度控制精度為±5℃。
7.2 便攜式甲烷/總烴/非甲烷總烴測試儀器
7.2.1 儀器組成
便攜式甲烷/總烴/非甲烷總烴氫火焰離子化檢測儀器主要由儀器主機和將廢氣樣品引入儀器的采樣系統兩部分組成,具體如下:
——儀器主機:包括流量控制裝置、FID 檢測器、氫氣及相關功能測試氣體與抽氣泵等組成。FID 檢測器需配備催化轉換單元,以氧化除甲烷以外的其他有機化合物,從而測定廢氣中甲烷的濃度。催化轉換單元通常由填充了催化材料的加熱不銹鋼管組成;
——采樣系統:采樣系統包括具有濾塵與全程加熱及保溫裝置的采樣管線、流量計及其他導氣管線等。采樣管內襯及導氣管線為惰性材料(如不銹鋼、硬質玻璃或聚四氟乙烯材質)。
7.2.2 儀器性能指標
基本要求如下:
——示值誤差絕對值:≤5%(濃度<40mg/m3 時,≤10%,以碳計);
——系統偏差絕對值:≤5%(濃度<40mg/m3 時,≤10%,以碳計);
——儀器響應時間不大于 30s;
——工作條件:環境溫度-10℃~45℃,相對濕度小于 95%。
8 校準量程
校準量程的選擇應恰當,所測總烴的平均濃度應在校準量程的20%~80%之間,不得超過校準量程。校準方法分氣袋法和鋼瓶法,具體如下:
——氣袋法:用標準氣體將潔凈的集氣袋充滿后排空,反復三次,再充滿后備用。按儀器使用說明書中規定的校準步驟進行校準;
——鋼瓶法:將配有減壓閥、可調式轉子流量計及導氣管的標準氣體鋼瓶與采樣管連接,打開鋼瓶氣閥門,調節轉子流量計,以儀器規定的流量,通入儀器的進氣口。注意各連接處不得漏氣。按儀器使用說明書中規定的校準步驟進行校準。
9 測試步驟
9.1 測試準備
具體要求如下:
——按照 GB/T16157 和 DB11/1195 的要求,設置采樣位置和采樣點;
——連接儀器測試系統,接通儀器電源進行預熱,并將測試系統加熱至 160±5℃;
——按照 GB/T16157 的規定檢查測試系統氣密性,合格后方可進行測試。
9.2 儀器校準
9.2.1 零點驗證
開始測試前,通入零氣(除烴空氣)校驗設備零點是否出現漂移,示值誤差絕對值滿足7.2.3要求
為合格,否則需進行零點校準。
9.2.2 零點校準
按照條款 8 規定通入零氣(除烴空氣),待示數穩定后開始零點校準,校準結束保存零點值。再次進行零點驗證,示值誤差絕對值滿足7.2.2要求為合格。
9.2.3 標準氣體驗證
零點驗證合格后,通入標準氣體進行驗證,示值誤差絕對值滿足7.2.2要求校準量程為合格,否則
需進行標準氣體校準。
9.2.4 標準氣體校準
按照條款 8 規定通入標準氣體,待示數穩定后開始標準氣體校準,并保存校準數據。校準完畢后再次通入標準氣體,示值誤差絕對值滿足7.2.2要求為合格。
9.3 樣品的測定
9.3.1 有組織排放廢氣直接測定
具體要求如下:
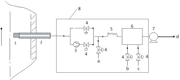
——將便攜式檢測儀器采樣管前端盡量插入到排氣筒的中心位置。現場測試示意圖見圖 1;
——啟動抽氣泵,抽取排氣筒中的樣氣清洗采樣管線 2 分鐘~3 分鐘,待儀器運行正常后即可讀數。
——每分鐘至少記錄一次測試數據,取 5 分鐘~10 分鐘平均值作為一次測定值;
——正常生產周期內,若排氣筒排放時間大于 1 小時的,在 1 小時內以等時間間隔測試 3 次~4 次, 取多次測定值的平均值作為測試結果;或者連續測試 1 小時,以 1 小時測試的平均值作為測試結果;
——正常生產周期內,若排氣筒的排放為間歇性排放,排放時間大于 10 分鐘且小于 1 小時的,可在排放時段內以等時間間隔測試 2 次~4 次,取多次測定值的平均值作為測試結果;或在排放時段內實行連續測試,以測試的平均值作為測試結果;
——正常生產周期內,若排氣筒的排放為間歇性排放,排放時間小于等于 10 分鐘的,應在排放時
段內實行連續測試,以測試的平均值作為測試結果。
1. 濾塵頭 2.采樣管 3.催化轉化單元 4.調節閥 5.定量環 6.FID 檢測器 7.抽氣泵 8.加熱室a. 功能測試用測試氣體入口 b.氫氣 c.助燃氣 d.排氣

圖 1 有組織排放廢氣現場測試示意圖
9.3.2 無組織排放廢氣直接測定
按照HJ/T 55的要求設置采樣點,將儀器進氣口置于距地面1.5m高處,參照9.3.1規定對無組織排放廢氣濃度進行直接測定。
9.3.3 氣袋采樣法現場測定
對于不適宜使用便攜式FID檢測儀器直接測定的固定污染源廢氣,可按照HJ 732規定用氣袋采集樣品,采樣頻次參照9.3.1規定進行。
在采樣前先抽取樣氣清洗聚四氟乙烯內襯氣袋2次~3次后再采集樣品,樣品采集后避光保存,置于樣品加熱箱加熱至120℃,于就近安全場所連接便攜式FID檢測儀進行現場測試。氣袋采樣法樣品測試示意圖見圖2。
1. 樣品加熱箱 2.采氣袋 3.催化轉化單元 4.調節閥 5.定量環 6..FID 檢測器 7.抽氣泵 8.儀器主機 9.氣袋控制閥
10.樣品加熱箱壓力平衡閥 11.樣氣導入管線
a. 功能測試用測試氣體入口 b.氫氣 c.助燃氣 d.排氣
圖 2 氣袋采樣法樣品測試示意圖
9.4 儀器性能再驗證
測試結束后,需通入標準氣體再次驗證便攜式FID檢測儀性能,若示值誤差絕對值不符合7.2.2要求, 則廢氣現場測試結果不可用,需重新對儀器進行校準測試。
10 計算和結果表示
10.1 排放濃度的計算
若儀器示值以質量濃度表示時,樣品中非甲烷總烴的質量濃度ρ(以碳計)為總烴的質量濃度與甲烷質量濃度之差。
若儀器示值以摩爾分數表示時,樣品中甲烷或總烴的質量濃度ρ(以碳計)按照式(1)進行計算,
樣品中非甲烷總烴的質量濃度ρ(以碳計)為總烴的質量濃度與甲烷質量濃度之差。
ρ=C× (1)
式中:
Ρ——樣品中甲烷或總烴的質量濃度,mg/m3; C——樣品中甲烷或總烴的摩爾分數,μmol/mol。
10.2 排放速率的計算
按照GB/T 16157的規定,測定與計算標準狀況下固定污染源廢氣有組織排放干排氣流量Qsn(m3/h),廢氣排放速率按照式(2)進行計算: G=ρ×Qsn×10-6 (2)
式中:
ρ——樣品中甲烷、總烴或非甲烷總烴的質量濃度(以碳計),mg/m3;Qsn——有組織排放干排氣流量,m3/h;G ——甲烷、總烴或非甲烷總烴的排放速率,kg/h。
10.3 結果表示
當測定結果小于1mg/m3時,保留至小數點后1位;當測定結果大于等于1mg/m3時,保留兩位有效數字。
11 精密度和準確度
11.1 6 個實驗室的精密度統計結果:
對濃度為1.0 mg/m3、19.0 mg/m3、48.4 mg/m3的甲烷標準氣進行測定,甲烷實驗室內相對標準偏差分別為1.40%~7.82%、0.42%~1.91%、0.27%~2.67%;實驗室間相對標準偏差分別為1.92%、3.04%、1.23%,重復性限分別為0.12mg/m3、0.72mg/m3、1.95 mg/m3,再現性限分別為 0.18mg/m3、1.54 mg/m3、2.67mg/m3。對濃度為1.0 mg/m3、19.0 mg/m3、48.4 mg/m3的甲烷標準氣進行測定,總烴實驗室內相對標準偏差分別為2.22%~4.27%、0.60%~1.72%、0.26%~2.72%;實驗室間相對標準偏差分別為0.88%、2.82%、0.63%,重復性限分別為0.10mg/m3、0.66mg/m3、1.97mg/m3,再現性限分別0.18mg/m3、1.54mg/m3、2.67mg/m3。
11.2 6 個實驗室的準確度統計結果:
各實驗室對濃度分別為1.0 mg/m3、19.0 mg/m3、48.4 mg/m3的甲烷標準氣進行6次平行測定,甲烷相對誤差分別為-4.83%~0.33%、-2.96%~4.42%、-0.93%~0.80%。相對誤差最終值為-2.58%±3.74%, 1.63%±6.8%,-0.6%±1.26%。各實驗室對濃度分別為1.0 mg/m3、19 .0mg/m3、48.4 mg/m3的甲烷標準氣進行6次平行測定,總烴相對誤差分別為2.50%~5.00%、-1.98%~5.00%、-0.54%~1.25%。相對誤差最終值為4.28%±1.84%,2.53%±5.79%,0.37%±1.26%。
12 質量保證與質量控制
12.1 應選擇抗負壓能力大于排氣筒負壓的儀器或采取措施降低負壓的影響,以避免儀器采樣流量減少,導致測定結果偏低或無法測出。
12.2 儀器的各組成部分應連接牢靠,測定前后應按照要求檢查儀器的氣密性。
12.3 測試系統在測試過程中應全程伴熱,保證樣品在管路中無冷凝。
12.4 測定前后應按要求測定除烴空氣和甲烷或丙烷標準氣體,計算測定的示值誤差,并定期檢查儀器的系統偏差,若示值誤差和/或系統偏差不符合 7.2.2 的要求,應查找原因,并進行相應的修復維護,直至滿足要求后方可開展監測。
12.5 至少每個月進行一次儀器零點校準,在使用頻率高的情況下或標準氣體測定示值誤差超過 10%
時,應增加零點校準次數。
13 注意事項
13.1 測定前應檢查采氣管路,并清潔顆粒物過濾裝置,必要時更換濾料。
13.2 測定前應檢查采樣管加熱系統是否正常工作。
13.3 廢氣中存在含硫、含氯化合物的情況下,會引起催化劑中毒或失效影響儀器使用壽命。
13.4 測試現場應做好個人安全防護。
13.5 為了保持與相關環保標準的銜接,單獨檢測溫室氣體甲烷時,結果可換算為體積百分數等表達方式。